Agiles Vor-Ort-Engineering, Produktprüfungen, Fehleranalysen und Benchmarking für Hersteller und Importeure, die den europäischen Markt bedienen.
Mit Sitz bei Düsseldorf bietet ProdEx Engineering agilen technischen Vor-Ort-Support, Produktprüfungen, Fehleranalysen und Benchmark-Tests für globale Hersteller und Importeure.
Mit 20 Jahren Erfahrung in Design, Entwicklung, Prüfung und Qualitätsmanagement schlagen wir die Brücke zwischen internationalen und lokalen Märkten.
Wir untersuchen Produkte direkt im lokalen Absatzmarkt. So vermeiden Sie hohe Kosten, Zollverzögerungen und den logistischen Aufwand für den Rücktransport Ihrer Importwaren in das jeweilige Herkunftsland.
Laut Servicebericht heißt es nur: „Das Produkt funktioniert nicht, heizt nicht oder kühlt nicht“ – doch aus der Ferne lässt sich die Ursache nicht feststellen? Wir sind Ihre „Augen und Ohren“ direkt vor Ort.
Wir untersuchen Produkte unmittelbar im lokalen Absatzmarkt. Damit entfallen hohe Kosten, Zollhürden und der zeitintensive logistische Aufwand für den Rücktransport der importierten Waren in das Herkunftsland.
Detaillierte Fehleruntersuchung und systematische Prüfverfahren zur Identifizierung von Problemquellen und der Ermittlung potenzieller tieferliegender Ursachen.
Kritische Reklamationen halten sich nicht an Geschäftszeiten. Wir arbeiten am Wochenende für Sie durch, damit Sie am Montagmorgen eine fundierte Entscheidungsgrundlage haben.
Wir führen Echtzeit-Videocalls mit den Ingenieuren beim Hersteller durch, um Produktfehler gemeinsam zu begutachten. So schlagen wir die Brücke zwischen dem europäischen Markt und dem Herkunftsland des Produkts
LIVE COLLABORATIVE INSPECTION
Bridging Europe & Factory
LVD-, EMV- und CE-Zertifikate sind Standard, doch gleiches Zertifikat heißt nicht gleiche Leistung und Qualität. Wir decken die strukturellen und funktionellen Differenzen auf, die in den Zertifikaten unsichtbar bleiben.
Wir unterstützen Sie beim Import neuer Sortimente oder bei der Abgrenzung zum Wettbewerb. Durch unsere umfassenden Benchmark-Analysen zeigen wir Ihnen exakt auf, wo Ihr Produkt im Vergleich zur Konkurrenz steht.
Standardlabore sind oft zu starr in ihren Abläufen. Wir entwickeln individuelle Prüfstände und Testverfahren, um gezielt die Merkmale zu bewerten, die von herkömmlichen EN/ISO-Methoden nicht erfasst werden.
Wir nutzen ein anpassbares Bewertungssystem, das genau die Faktoren gewichtet, auf die Ihre Kunden den größten Wert legen
Wir prüfen Produkte mit der analytischen Neugier eines Entwicklungsingenieurs. Dabei hinterfragen wir das „Wie“ und „Warum“ der Bauweise – weit über eine einfache Pass/Fail-Checkliste hinaus.
Ein detaillierter Benchmarking-Bericht, der Ihre strategischen Entscheidungen glasklar macht.







Wir prüfen und vergleichen Produkte wie: Stabmixer, Induktionskochfelder, Backöfen, Kühlschränke, Weinklühlschränke, Kontaktgrills, Bain-Maries, Fritteusen, Thermoboxen und viele mehr.
Lassen Sie Labor-Engpässe nicht Ihren Marktstart verzögern. Wir agieren als flexible Erweiterung Ihres Teams und übernehmen auch große Testvolumina nach Ihren spezifischen Prüfprotokollen. Sie geben das Verfahren vor – wir liefern schnelle, präzise Ergebnisse für Ihre Termintreue.
Möchten Sie präzise vorhersagen, wann eine Komponente ausfallen wird? Wir entwickeln maßgeschneiderte ALT-Prüfstände (Accelerated Life Testing), die eine jahrelange Nutzung unter extremen Belastungen simulieren. Wir liefern Ihnen präzise Lebensdauerberechnungen und „Time-to-Failure“-Schätzungen, um die Langlebigkeit Ihres Produkts wissenschaftlich zu validieren.
Ziel: Die voraussichtliche Lebensdauer eines Produkts (Time-to-Failure) in kürzester Zeit bestimmen.
Methode: Das Produkt wird erhöhten Belastungen ausgesetzt (höhere Temperaturen, Spannungen, Druck oder Vibrationen), die deutlich über den normalen Betriebsbedingungen liegen.
Ihr Vorteil: Sie können keine 10 Jahre warten, um zu prüfen, ob ein Heizgerät 10 Jahre hält. Wir simulieren diesen Verschleiß durch gezielten Hochlast-Stress in nur wenigen Wochen oder Monaten.
Ergebnis: Eine mathematische Hochrechnung (unter Verwendung von Modellen wie Arrhenius), die die Lebensdauer des Produkts unter Normalbedingungen präzise vorhersagt.
Ziel: Sicherstellen, dass das Produkt der physischen Beanspruchung und dem alltäglichen Verschleiß standhält, ohne Defekte zu entwickeln oder an Leistung zu verlieren.
Methode: Das Produkt wird unter realen (oder leicht verschärften) Betriebsbedingungen getestet. Der Fokus liegt dabei oft auf kritischen Baugruppen wie Türscharnieren, Bedienelementen oder Ventilen. Wir untersuchen gezielt Materialermüdung und Abnutzungserscheinungen.
Warum dieser Test? Um zu beweisen, dass Ihr Produkt robust genug ist, um auch grober Handhabung oder einem kontinuierlichen Einsatz in anspruchsvollen Umgebungen (z. B. Gastronomie) standzuhalten.
Ergebnis: Bestanden/Nicht bestanden (Beispiel: „Das Ventil hat 100.000 Schaltzyklen ohne Undichtigkeit überstanden“).
Ziel: Simulation der gesamten Lebensdauer des Produkts – vom ersten Einschalten bis zur Entsorgung – basierend auf einem realistischen Nutzungsprofil.
Methode: Das Produkt durchläuft kontinuierlich sein typisches Betriebsprofil (z. B. Start $\rightarrow$ Aufheizen $\rightarrow$ Abkühlen $\rightarrow$ Stopp). Im Gegensatz zum ALT-Verfahren erfolgt dieser Test unter Normal- oder Nennbedingungen, ohne das Material künstlicher Überlastung auszusetzen.
Warum dieser Test? Zur Absicherung von Garantieversprechen (z. B. „5 Jahre Garantie“) und um sicherzustellen, dass während der regulären Nutzungsdauer keine unerwarteten Verschleißerscheinungen oder Ausfälle auftreten.
Ergebnis: Bestätigung, dass das Produkt die spezifizierte Betriebsdauer erreicht (Beispiel: „Produkt über 5.000 Betriebsstunden ohne Einschränkung funktionsfähig“).
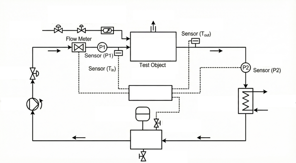
Wir entwickeln und fertigen maßgeschneiderte Prüfstände, die exakt auf Ihre spezifischen Anforderungen in der Produkt- und Komponentenprüfung zugeschnitten sind.
Wir identifizieren nicht nur Probleme – wir unterstützen Sie dabei, bessere Produkte zu entwickeln. Vom ersten Designkonzept bis zur Prozessoptimierung bieten wir Ihnen die fundierte Expertise, die für den nachhaltigen Markterfolg Ihrer Produkte entscheidend ist.
Wir leiten und begleiten Ihre Fehlermöglichkeits- und Einflussanalyse (FMEA), um Designrisiken systematisch zu minimieren, bevor diese die Produktion erreichen.
Die Lücke zwischen Entwicklungs-, Qualitäts- und Produktionsprozessen schließen.
Professionelle Verwaltung Ihrer Bill of Materials sowie eine strategische Planung Ihres Ersatzteilwesens.
Fachkundige Steuerung des gesamten Produktlebenszyklus. Wir garantieren die Einhaltung von Terminen, technischen Meilensteinen und Budgets.
Systematische Verwaltung technischer Übergänge und Konstruktionsänderungen (ECN/ECR). Wir stellen sicher, dass Produkt-Updates ohne Qualitätsverluste umgesetzt werden.
Wir führen tiefgehende Analysen durch, ermitteln die tatsächlichen Fehlerursachen (Root-Cause) und erarbeiten optimierte Lösungsansätze.
Fachkundige Durchführung, Beratung und Team-Schulungen im 8D-Problemlösungsprozess – für eine strukturierte und nachhaltige Fehlerabstellung.
Wir verwandeln Fehler in Wachstumschancen. Durch die Optimierung von Anforderungen (Lastenheften), FMEAs und Prüfplänen schließen wir Ihren Qualitätsregelkreis. Wir sorgen dafür, dass technische Probleme kein zweites Mal auftreten.
Ich bin der Gründer von ProdEx Engineering. Ich verfüge über mehr als 20 Jahre fundierte Erfahrung im Ingenieurwesen und decke den gesamten Produktlebenszyklus ab – von Design, Benchmarking und Patentwesen über die Produktentwicklung bis hin zu Performance-Tests, Prüfstandsbau, Zertifizierung und Industrialisierung.
Diese umfassende Expertise habe ich in verantwortungsvollen Positionen bei branchenführenden Unternehmen wie Indesit, Bosch, BSH, Marmon und Metro erworben. Heute nutze ich diesen Hintergrund, um mit ProdEX Engineering maßgeschneiderte Lösungen und Dienstleistungen für unsere Kunden zu realisieren.